About Me

I am a recent Electrical Engineering graduate, now ready for a job after taking a break for mental and physical health. I have a strong interest in Robotics, and I believe that robotics and automation can lead to a better future. I also enjoy programming, math, board games, and video games. Below, you can view some of my larger projects from college.

Projects

Simple Photovoltaic charger

From idea to working prototype, using LTSpice, Diptrace, heat-gun soldering, and real-life debugging.

Automatic card sorter

Controlled by an Arduino, this machine sorts Magic the Gathering cards by color.

Senior project: wireless motion and health monitoring

Wearable sensors collect motion and heartbeat data, and wirelessly report to a nearby computer for recording or processing. A prototype.

1.3 GHz antenna array

A 1:4 power splitter and a 4x1 antenna array, tuned to work at 1.3 GHz. In version 2(pictured) the antenna-frequency and the splitter-frequency were 0.05 GHz off in opposite directions... V3 would work for sure!

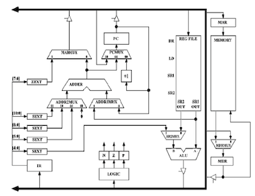
LC-3 implementation on FPGA in Verilog

Implemented the Little Computer 3 CPU in Verilog (except for the memory unit), simulated and fixed errors, then ran on a Xilinx FPGA.

Machine Learning to predict House Prices

Linear regression and gradient descent on a training set to predict prices in the data set. Also a scatter matrix of the available variables to see a visual representation of correlation.

3d parts and mechanical drawings

CAD: Fully-constrained simple mechanical models & drawings in Autodesk Inventor.

Hindmarsh-Rose and QIF neurons

Implementation of Hindmarsh-Rose neuron and Quadratic Integrate and Fire neuron on breadboard including OP amps, and analog multipliers.

Art

Occasionally I am also an okay artist.